簡單通用的咪頭放大器電路圖
最近有遇到過客戶詢問、可否提供一個簡易又實用的咪頭放大器?因為對客戶的產品設計不了解,澳士堡一般是不給提供電路設計的;
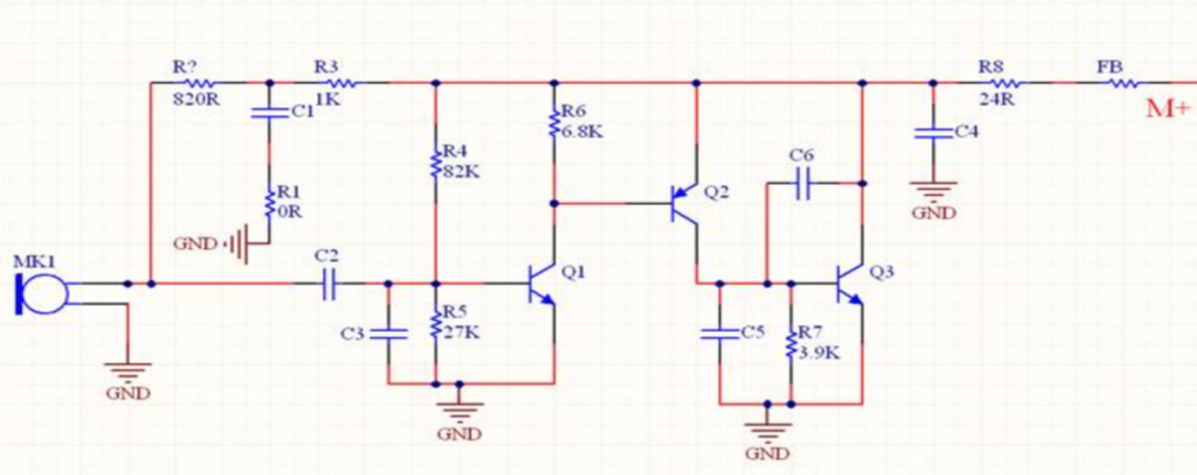
但下圖簡易但實用的咪頭放大器電路圖可以給客戶一些思路上的參考,可以廣泛應用于通用型的擴聲電路的前級;
如果要求放大倍數不高,可以只取第一級放大就可以,可以獲得較高的增益輸出;
工作電壓取5-7v的直流電壓,電路只要連接無誤就可以正常工作。

以上是一個單端輸出電路,適用于要求不高,電磁環境噪聲不大的場合應用,但是,對于對信噪比要求高的電路;
則需要采用平衡輸出的方式,下圖是一個簡單的咪頭平衡輸出電路,它本身不帶放大,具體使用時配上運放IC就好了。

工作電壓3-5v,上下電阻2k左右,但是要平衡一致。
并聯在咪頭2端的電容,是高頻濾波電容,一般選10~1nF,根據濾除的頻率高低來確定。
輸出耦合電容,通常選0.1~1uF,電容大,低頻強,反之高頻強。
當然,以上只是基本電路,您可以根據需求擴展濾波電路,使輸出的信號更加干凈,噪聲更少。

